DSFCU Prosper Magazine

Strategy

DSFCU Prosper Magazine

Content Marketing

Prosper Magazine Overview
Prosper was developed as part of Desert Schools’ broader brand and content marketing strategy to deepen member relationships through education, not promotion. The initiative created both a digital and physical magazine experience that delivered tailored financial content while reinforcing the credit union’s role in the community.

I led the overall content strategy and creative direction for the program, aligning content, distribution, and measurement across channels to support acquisition, nurturing, and retention.

The Challenge
Traditional financial marketing struggled to engage members beyond product offers. Desert Schools needed a way to educate members at scale, segment messaging by persona, and connect financial knowledge to relevant products and services—while maintaining trust and avoiding overt sales tactics.

The Strategy
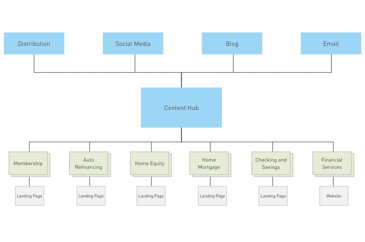
Prosper Magazine was designed as a full-funnel content platform.

Content was mapped to defined personas and lifecycle stages, delivering relevant financial education that aligned with member needs and intent. Each article and feature connected naturally to Desert Schools’ products and services, creating a branded relationship built on value rather than promotion.

Distribution spanned the website, email, social, native syndication (Outbrain), and in-branch placements, ensuring reach across digital and physical touch points. The magazine also served as a storytelling vehicle for community involvement, local partnerships, and sports sponsorships—reinforcing brand purpose alongside performance.

The Outcome
Prosper Magazine became a scalable content engine supporting awareness, engagement, and long-term member value. By integrating education, personalization, and distribution, the program strengthened trust, increased content engagement, and supported measurable movement across acquisition, nurturing, and retention objectives.

$2.2M

Sales Lift

Digital marketing funnels experienced a significant lift in attributed sales measured by attribution models.

12%

Conversion Increase

Conversions rates increased across all stages of digital funnels attributed to content engagement.

+1M

Impression Share

Article impressions driven by website, social, email, and content marketing distribution channels.

Project Process

From Insight to Execution

1. Discovery

Conducted persona research and lifecycle analysis to understand member financial needs, motivations, and content preferences. Audited existing communications and engagement data to identify gaps and opportunities.

2. Define

Developed a content framework mapping personas to funnel stages, editorial themes, and success metrics. Established a voice and messaging approach focused on education, relevance, and long-term value.

3. Design

Led creative direction for the magazine across digital and print formats. Designed layouts, content modules, and visual systems that supported readability, clarity, and consistency across channels.

4. Launch & Optimize

Distributed content through email, social, native syndication, and in-branch experiences. Monitored engagement signals and performance indicators to refine topics, formats, and distribution strategies over time.

Project Assets

Strategy & Brand Assets

How I work

Where Creative Vision Meets Strategic Growth

I believe great marketing design isn’t just about how it looks — it’s about how it works. Every decision I make is backed by purpose, driven by audience insight, and aligned with brand and business strategy. From campaign creative to UX to performance branding, I focus on building experiences that convert, connect, and scale.

My philosophy is shaped by real-world results, continuous learning, and a deep respect for storytelling as a strategic business tool.

Strategic Brand Leadership
Audience-Driven Growth
Creative Performance Execution
Cross-Functional Alignment

Silver Addy Award

Catch Larry Campaign

CUNA Diamond Award

DFCU Website Redesign

CUNA Diamond Award

Shine On Campaign

Diverse Magazine Award

UOPX "I am a Phoenix"

Need strategic Help?

Let's Talk About
Your Brand's Goals

Scroll to Top